Instance Verification Kit (IVK)
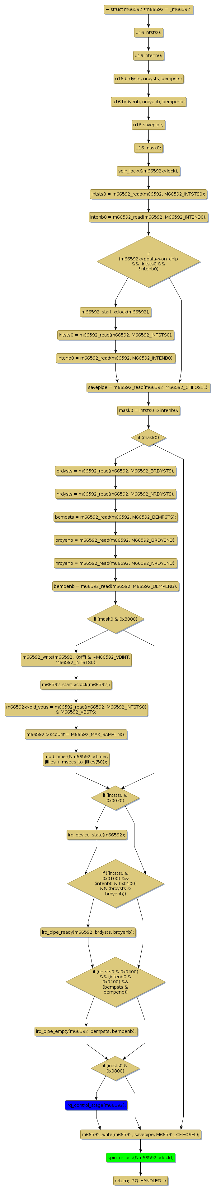
spin lock @ [29746+25+/linux-3.19-rc1/drivers/usb/gadget/udc/m66592-udc.c]
Instance Signature: lock
|
The Matching Pair Graph:
|
|
Function Name
|
Control Flow Graph (CFG)
|
Events Flow Graph (EFG)
|
Source Correspondence
|
|
irq_control_stage
|
|
|
[29045+17+/linux-3.19-rc1/drivers/usb/gadget/udc/m66592-udc.c]
|
|
m66592_irq
|
|
|
[29959+10+/linux-3.19-rc1/drivers/usb/gadget/udc/m66592-udc.c]
|